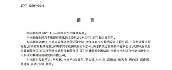
深圳市安车检测股份有限公司参与起草的JT/T 1279-2019 《机动车检测用轴(轮)重仪》行业标准将于2019年10月1日开始实施,此标准已于2019年7月5日正式发布,该标准的发布实施将为机动车检测用轴(轮)重仪的技术要求、试验方法、检验规则,以及标志、包装、运输和储存等提供了有效的参考依据。

作为标准的起草单位之一,安车检测依托自身的研发实力,为标准的顺利编制与发布提供了多项技术支撑。截至目前,安车检测已主导或参与起草了多项国家标准、行业标准,为推进机动车检测行业的技术发展和标准化事业作出了贡献。今后,安车检测将继续发挥自身优势,积极参与标准化工作,不断推动行业技术进步与优化升级,从而提升机动车检测行业的总体水平。
标准简介
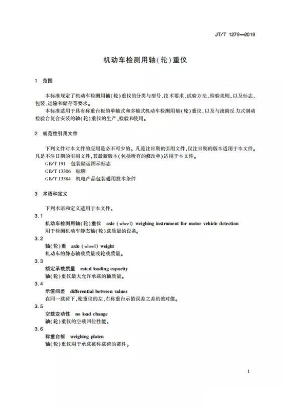
标准编号:JT/T 1279-2019
标准名称:机动车检测用轴(轮)重仪
英文名称:Axle (wheel) weighing instrument for motor vehicle detection
发布部门:中华人民共和国交通运输部
发布日期:2019-07-05
实施日期:2019-10-01
标准介绍:
a.本标准规定了机动车检测用轴(轮)重仪的分类与型号、技术要求、试验方法、检验规则,以及标志、包装、运输和储存等要求。
b.本标准适用于具有称重台板的单轴式和多轴式机动车检测用轴(轮)重仪,以及与滚筒反力式制动检验台复合安装的轴(轮)重仪的生产、检验和使用。











